欢迎进入华体会APP手机登录,华体会(中国)!
华体会APP手机登录,华体会(中国)
高企发布
协会新闻
通知公告
活动预告
政策法规
高新服务
高企专栏
会员专区
会员动态
会员企业
特邀专家
会员权益
党建
专业委员会
专家委员会
合作交流
关于协会
协会简介
会长寄语
组织架构
区域分会
入会流程
联系我们
高企发布
协会新闻
通知公告
活动预告
政策法规
高新服务
高企专栏
会员专区
会员动态
会员企业
特邀专家
会员权益
党建
专业委员会
专家委员会
合作交流
关于协会
协会简介
会长寄语
组织架构
区域分会
入会流程
联系我们
高企发布
高企发布
协会新闻
>
通知公告
>
活动预告
>
政策法规
>
市级及区级
您的位置:
首页
>>
高企发布
>>
政策法规
>>
市级及区级
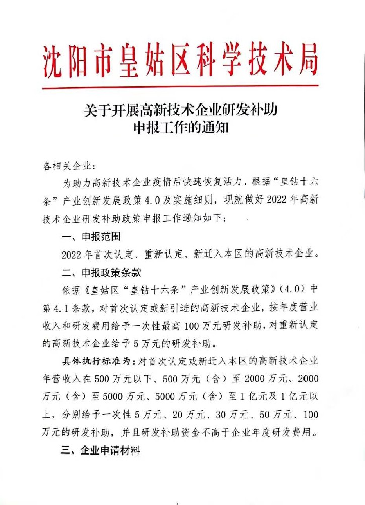
关于开展高新技术企业研发补助申报工作的通知
2023-04-27
4970
返回列表
上一篇:
皇姑区“皇钻十六条”5.0实施细则
下一篇:
2024年度火炬统计及税务年报填报细则首场活动拉开序幕
高企发布
高新服务
会员专区
党建
专业委员会
合作交流
关于协会
沈阳市高新技术企业协会
手机:18040200551
电话:024-23652390
邮箱:sy_htea2018@163.com
地址:沈阳市沈河区青年大街201-1号
沈阳市高新技术企业协会版权所有
辽ICP备2022000039号
XML地图
网站模板
华体会手机网页版登录入口
|
开云体育平台官方版
|
赢博首页_赢博在线(中国)唯一官方网站
|
九游网页版登录入口
|
安博站官网登录入口_安博anbo(中国)
|
安博站官网登录入口
|
华体会平台
|
MK体育
|
安博体育APP官方下载入口
|